被顾客掌掴、辱骂,胖东来补偿受委屈员工35.9万元
来源 | 胖东来账号
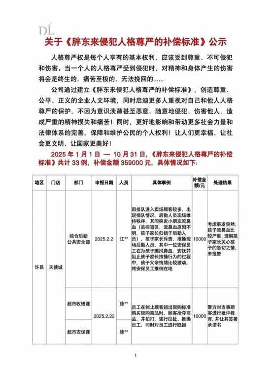
11月17日,胖东来发布《胖东来侵犯人格尊严的补偿标准》,其中列举了2025年1月1日—10月31日共计33例员工被侵犯人格尊严的案例,总补偿金额达359000元。

记者发现,33个案例当中,有3名员工被补偿5万元。具体事例显示,员工在联系其他同事为顾客提供服务期间,该顾客突然拍打员工脸部、并拍打、攻击、踢踹参与劝阻的其他员工,警方在了解处理期间,其家属表示该顾客患有精神疾病。

胖东来表示,人格尊严权是每个人享有的基本权利,应该受到尊重、不可侵犯和伤害。当一个人的人格尊严受到侵犯时,对精神和身体产生的伤害将会是终生的、痛苦至极的、无法挽回的。
公司通过建立《胖东来侵犯人格尊严的补偿标准》,创造尊重、公平、正义的企业人文环境,同时启迪更多人重视对自己和他人人格尊严的保护,不因为意识淡薄甚至恶意、随意地侵犯、伤害他人,造成严重的精神损失和痛苦!同时,更好地影响和带动更多社会力量和法律体系的完善,保障和维护公民的个人权利!让人们更幸福、让社会更文明、让国家更美好!
猜你喜欢
- 2025-11-18央行今日开展4075亿元7天期逆回购操作
- 2025-11-18被顾客掌掴、辱骂,胖东来补偿受委屈员工35.9万元
- 2025-11-18“极度恐惧”笼罩币圈!比特币信仰崩塌 市场押注将直坠8万深渊
- 2025-11-18多家券商着力强化做市业务布局
- 2025-11-18美联储副主席:利率已接近中性水平 应谨慎推进进一步降息
- 2025-11-18洛阳钼业:提名马飞先生为第七届董事会非执行董事候选人
- 2025-11-18格灵深瞳:不存在逾期担保
- 2025-11-17扬杰科技:选举徐小兵为职工代表董事
- 2025-11-17卡尼为推动预算案通过、避免大选寻求选票支持
- 2025-11-17碳酸锂涨停,创1年多新高!赣锋锂业最新预测,提振市场信心!有色龙头ETF(159876)获资金净申购4500万份

网友评论